Cookie preferences
This website uses cookies, which are necessary for the technical operation of the website and are always set. Other cookies, which increase the comfort when using this website, are used for direct advertising or to facilitate interaction with other websites and social networks, are only set with your consent.
Configuration
Technically required
These cookies are necessary for the basic functions of the shop.
"Allow all cookies" cookie
"Decline all cookies" cookie
CSRF token
Cookie preferences
Currency change
Customer-specific caching
FACT-Finder tracking
Individual prices
Selected shop
Session
Comfort functions
These cookies are used to make the shopping experience even more appealing, for example for the recognition of the visitor.
Note
Show the facebook fanpage in the right blod sidebar
Statistics & Tracking
Affiliate program
Conversion and usertracking via Google Tag Manager
Track device being used
| Item number | Size | Datasheet | Manual | SDS | Delivery time | Quantity | Price |
|---|---|---|---|---|---|---|---|
| E-AB-F1211M.200 | 200 tests | - |
7 - 16 business days* |
243.00€
|
If you have any questions, please use our Contact Form.
You can also order by e-mail: info@biomol.com
Larger quantity required? Request bulk
You can also order by e-mail: info@biomol.com
Larger quantity required? Request bulk
CD11a is a 170-180 kD type I transmembrane glycoprotein also known as LFA-1alpha chain and... more
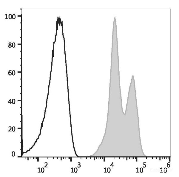
Product information "Anti-Human CD11a (AF647 Conjugated)[R7-1], clone R7-1"
CD11a is a 170-180 kD type I transmembrane glycoprotein also known as LFA-1alpha chain and integrin alphaL subunit. CD11a non-covalently associates with integrin beta2 (CD18) to form LFA-1. It is expressed on all leukocytes, including B and T lymphocytes, monocytes, macrophages, neutrophils, basophils and eosinophils. It is absent on non-hematopoietic tissues and platelets. CD11a plays a central role in leukocyte cell-cell interactions and is important in lymphocyte costimulation. CD11a/CD18 binds to ICAM-1 (CD54), ICAM-2 (CD102), and ICAM-3 (CD50). Protein function: Integrin ITGAL/ITGB2 is a receptor for ICAM1, ICAM2, ICAM3 and ICAM4. Integrin ITGAL/ITGB2 is a receptor for F11R (PubMed:11812992, PubMed:15528364). Integin ITGAL/ITGB2 is a receptor for the secreted form of ubiquitin-like protein ISG15, the interaction is mediated by ITGAL (PubMed:29100055). Involved in a variety of immune phenomena including leukocyte-endothelial cell interaction, cytotoxic T-cell mediated killing, and antibody dependent killing by granulocytes and monocytes. Contributes to natural killer cell cytotoxicity (PubMed:15356110). Involved in leukocyte adhesion and transmigration of leukocytes including T-cells and neutrophils (PubMed:11812992). Required for generation of common lymphoid progenitor cells in bone marrow, indicating a role in lymphopoiesis. Integrin ITGAL/ITGB2 in association with ICAM3, contributes to apoptotic neutrophil phagocytosis by macrophages (PubMed:23775590). [The UniProt Consortium]
| Keywords: | Anti-CD11a, Anti-ITGAL, Anti-CD11A, Anti-LFA-1A, Anti-Integrin alpha-L, Anti-CD11 antigen-like family member A, Anti-Leukocyte adhesion glycoprotein LFA-1 alpha chain, Anti-Leukocyte function-associated molecule 1 alpha chain, Anti-Human CD11a Monoclonal |
| Supplier: | Elabscience |
| Supplier-Nr: | E-AB-F1211M |
Properties
| Application: | FC |
| Antibody Type: | Monoclonal |
| Clone: | R7-1 |
| Conjugate: | Alexa Fluor 647 |
| Host: | Mouse |
| Species reactivity: | human |
Database Information
| KEGG ID : | K05718 | Matching products |
| UniProt ID : | P20701 | Matching products |
| Gene ID : | GeneID 3683 | Matching products |
Handling & Safety
| Storage: | +4°C |
| Shipping: | +4°C (International: +4°C) |
Caution
Our products are for laboratory research use only: Not for administration to humans!
Our products are for laboratory research use only: Not for administration to humans!
Information about the product reference will follow.
more
You will get a certificate here
Viewed