Cookie preferences
This website uses cookies, which are necessary for the technical operation of the website and are always set. Other cookies, which increase the comfort when using this website, are used for direct advertising or to facilitate interaction with other websites and social networks, are only set with your consent.
Configuration
Technically required
These cookies are necessary for the basic functions of the shop.
"Allow all cookies" cookie
"Decline all cookies" cookie
CSRF token
Cookie preferences
Currency change
Customer-specific caching
FACT-Finder tracking
Individual prices
Selected shop
Session
Comfort functions
These cookies are used to make the shopping experience even more appealing, for example for the recognition of the visitor.
Note
Show the facebook fanpage in the right blod sidebar
Statistics & Tracking
Affiliate program
Conversion and usertracking via Google Tag Manager
Track device being used
| Item number | Size | Datasheet | Manual | SDS | Delivery time | Quantity | Price |
|---|---|---|---|---|---|---|---|
| NSJ-V7918-20UG | 20 µg | - | - |
3 - 10 business days* |
375.00€
|
||
| NSJ-V7918-100UG | 100 µg | - | - |
3 - 10 business days* |
810.00€
|
If you have any questions, please use our Contact Form.
You can also order by e-mail: info@biomol.com
Larger quantity required? Request bulk
You can also order by e-mail: info@biomol.com
Larger quantity required? Request bulk
0.2 mg/ml with 0.1 mg/ml BSA (US sourced), 0.05% sodium azide. Keratin 15 is a type I keratin... more
Product information "Anti-KRT15 / Cytokeratin 15, clone KRT15/2957"
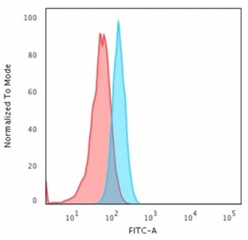
0.2 mg/ml with 0.1 mg/ml BSA (US sourced), 0.05% sodium azide. Keratin 15 is a type I keratin which is expressed only in basal keratinocytes in stratified epithelia and does not appear to have a natural type II expression partner. Keratin 15 is down regulated in activated keratinocytes. Cytokeratin 15 is a specific marker of stem cells of the hair-follicle bulge and may be a useful marker for diagnosis between basal cell carcinoma (BCC) and trichoepithelioma. Trichoblastoma are benign neoplasms of follicular differentiation frequently found in nevus sebaceous. Many morphologic features are shared with nodular basal cell carcinoma, sometimes rendering a diagnosis difficult. Trichoblastoma and BCC show variable expression of Cytokeratin 15 and Cytokeratin 19, and absence of hair keratins.
| Keywords: | Anti-K15, Anti-KRTB, Anti-CK-15, Anti-KRT15, Anti-Keratin-15, Anti-Cytokeratin-15, Anti-Keratin, type I cytoskeletal 15, KRT15 Antibody / Cytokeratin 15 |
| Supplier: | NSJ Bioreagents |
| Supplier-Nr: | V7918 |
Properties
| Application: | FC, IF, WB, IHC (paraffin) |
| Antibody Type: | Monoclonal |
| Clone: | KRT15/2957 |
| Conjugate: | No |
| Host: | Mouse |
| Species reactivity: | human |
| Immunogen: | Recombinant human KRT15 protein |
| Format: | Purified |
Database Information
| KEGG ID : | K07604 | Matching products |
| UniProt ID : | P19012 | Matching products |
| Gene ID : | GeneID 3866 | Matching products |
Handling & Safety
| Storage: | +4°C |
| Shipping: | +4°C (International: +4°C) |
Caution
Our products are for laboratory research use only: Not for administration to humans!
Our products are for laboratory research use only: Not for administration to humans!
Information about the product reference will follow.
more
You will get a certificate here
Viewed