Cookie preferences
This website uses cookies, which are necessary for the technical operation of the website and are always set. Other cookies, which increase the comfort when using this website, are used for direct advertising or to facilitate interaction with other websites and social networks, are only set with your consent.
Configuration
Technically required
These cookies are necessary for the basic functions of the shop.
"Allow all cookies" cookie
"Decline all cookies" cookie
CSRF token
Cookie preferences
Currency change
Customer-specific caching
FACT-Finder tracking
Individual prices
Selected shop
Session
Comfort functions
These cookies are used to make the shopping experience even more appealing, for example for the recognition of the visitor.
Note
Show the facebook fanpage in the right blod sidebar
Statistics & Tracking
Affiliate program
Conversion and usertracking via Google Tag Manager
Track device being used
| Item number | Size | Datasheet | Manual | SDS | Delivery time | Quantity | Price |
|---|---|---|---|---|---|---|---|
| NSJ-V3787SAF-100UG | 100 µg | - | - |
3 - 10 business days* |
810.00€
|
If you have any questions, please use our Contact Form.
You can also order by e-mail: info@biomol.com
Larger quantity required? Request bulk
You can also order by e-mail: info@biomol.com
Larger quantity required? Request bulk
1 mg/ml in 1X PBS, BSA free, sodium azide free. CD9 is a type IV transmembrane glycoprotein with... more
Product information "Anti-CD9, clone CD9/2343"
1 mg/ml in 1X PBS, BSA free, sodium azide free. CD9 is a type IV transmembrane glycoprotein with four transmembrane domains. CD9 on pre-B cells may play a role in cell-cell adhesion. In addition, CD9 may play a role in signal transduction mediated by interaction with low molecular weight GTP binding proteins. CD9 is expressed on early B cells, eosinophils, basophils and activated T cells and is a major component of the platelet cell surface. It is also expressed on most non-T acute lymphoblastic leukemia cells and on some acute myeloid and chronic lymphoid leukemias. Protein function: Integral membrane protein associated with integrins, which regulates different processes, such as sperm-egg fusion, platelet activation and aggregation, and cell adhesion (PubMed:8478605, PubMed:14575715, PubMed:18541721). Present at the cell surface of oocytes and plays a key role in sperm-egg fusion, possibly by organizing multiprotein complexes and the morphology of the membrane required for the fusion. In myoblasts, associates with CD81 and PTGFRN and inhibits myotube fusion during muscle regeneration. In macrophages, associates with CD81 and beta-1 and beta-2 integrins, and prevents macrophage fusion into multinucleated giant cells specialized in ingesting complement-opsonized large particles (PubMed:12796480). Also prevents the fusion between mononuclear cell progenitors into osteoclasts in charge of bone resorption. Acts as a receptor for PSG17. Involved in platelet activation and aggregation (PubMed:18541721). Regulates paranodal junction formation. Involved in cell adhesion, cell motility and tumor metastasis (PubMed:8478605, PubMed:7511626). [The UniProt Consortium]
| Keywords: | Anti-p24, Anti-CD9, Anti-MIC3, Anti-MRP-1, Anti-Tspan-29, Anti-CD9 antigen, Anti-5H9 antigen, Anti-Tetraspanin-29, Anti-Leukocyte antigen MIC3, Anti-Motility-related protein, Anti-Cell growth-inhibiting gene 2 protein, CD9 Antibody |
| Supplier: | NSJ Bioreagents |
| Supplier-Nr: | V3787SAF |
Properties
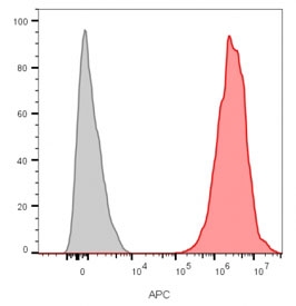
| Application: | IHC (paraffin), FC |
| Antibody Type: | Monoclonal |
| Clone: | CD9/2343 |
| Conjugate: | No |
| Host: | Mouse |
| Species reactivity: | human |
| Immunogen: | Recombinant full-length human protein |
| Format: | Purified |
Database Information
| KEGG ID : | K06460 | Matching products |
| UniProt ID : | P21926 | Matching products |
| Gene ID : | GeneID 928 | Matching products |
Handling & Safety
| Storage: | +4°C |
| Shipping: | +4°C (International: +4°C) |
Caution
Our products are for laboratory research use only: Not for administration to humans!
Our products are for laboratory research use only: Not for administration to humans!
Information about the product reference will follow.
more
You will get a certificate here
Viewed