Cookie preferences
This website uses cookies, which are necessary for the technical operation of the website and are always set. Other cookies, which increase the comfort when using this website, are used for direct advertising or to facilitate interaction with other websites and social networks, are only set with your consent.
Configuration
Technically required
These cookies are necessary for the basic functions of the shop.
"Allow all cookies" cookie
"Decline all cookies" cookie
CSRF token
Cookie preferences
Currency change
Customer-specific caching
FACT-Finder tracking
Individual prices
Selected shop
Session
Comfort functions
These cookies are used to make the shopping experience even more appealing, for example for the recognition of the visitor.
Note
Show the facebook fanpage in the right blod sidebar
Statistics & Tracking
Affiliate program
Conversion and usertracking via Google Tag Manager
Track device being used
| Item number | Size | Datasheet | Manual | SDS | Delivery time | Quantity | Price |
|---|---|---|---|---|---|---|---|
| NEO-961-MSM2-P0 | 20 µg | - | - |
Request delivery time estimate |
326.00€
|
||
| NEO-961-MSM2-P1 | 100 µg | - | - |
Request delivery time estimate |
704.00€
|
If you have any questions, please use our Contact Form.
You can also order by e-mail: info@biomol.com
Larger quantity required? Request bulk
You can also order by e-mail: info@biomol.com
Larger quantity required? Request bulk
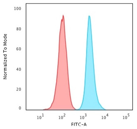
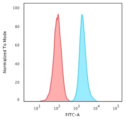
Formulation: Purified Ab with BSA and Azide at 200ug/ml. Cellular Localization: Cell membrane.... more
Product information "Anti-CD47 / IAP (Integrin Associated Protein), clone IAP/964"
Formulation: Purified Ab with BSA and Azide at 200ug/ml. Cellular Localization: Cell membrane. Positive Control: brain or ovarian tumors (IHC)., HUVEC or OVCA3 cells (IF/FACS). Human placenta, MCF-7. Chromosome Location: 3q13.12. Protein Function: Adhesive protein that mediates cell-to-cell interactions (PubMed:11509594, PubMed:15383453). Acts as a receptor for thrombospondin THBS1 and as modulator of integrin signaling through the activation of heterotrimeric G proteins (PubMed:19004835, PubMed:7691831, PubMed:8550562). Involved in signal transduction, cardiovascular homeostasis, inflammation, apoptosis, angiogenesis, cellular self-renewal, and immunoregulation (PubMed:11509594, PubMed:15383453, PubMed:19004835, PubMed:27742621, PubMed:32679764, PubMed:7691831, PubMed:8550562). Plays a role in modulating pulmonary endothelin EDN1 signaling (PubMed:27742621). Modulates nitrous oxide (NO) signaling, in response to THBS1, hence playing a role as a pressor agent, supporting blood pressure (By similarity). Plays an important role in memory formation and synaptic plasticity in the hippocampus (By similarity). Receptor for SIRPA, binding to which prevents maturation of immature dendritic cells and inhibits cytokine production by mature dendritic cells (PubMed:11509594). Interaction with SIRPG mediates cell-cell adhesion, enhances superantigen-dependent T-cell-mediated proliferation and costimulates T-cell activation (PubMed:15383453). Positively modulates FAS-dependent apoptosis in T-cells, perhaps by enhancing FAS clustering (By similarity). Plays a role in suppressing angiogenesis and may be involved in metabolic dysregulation during normal aging (PubMed:32679764). In response to THBS1, negatively modulates wound healing (By similarity). Inhibits stem cell self-renewal, in response to THBS1, probably by regulation of the stem cell transcription factors POU5F1/OCT4, SOX2, MYC/c-Myc and KLF4 (By similarity). May play a role in membrane transport and/or integrin dependent signal transduction (PubMed:7691831). May prevent premature elimination of red blood cells (By similarity) [The Uniprot Consortium]
| Keywords: | Anti-CD47, Anti-Protein MER6, Anti-Integrin-associated protein, Anti-Leukocyte surface antigen CD47, Anti-Antigenic surface determinant protein OA3, 559 |
| Supplier: | NeoBiotechnologies |
| Supplier-Nr: | 961-MSM2 |
Properties
| Application: | ELISA, FC, FA, IF |
| Antibody Type: | Monoclonal |
| Clone: | IAP/964 |
| Conjugate: | No |
| Host: | Mouse |
| Species reactivity: | human, mouse |
| MW: | ~50 kD |
| Format: | Purified |
Database Information
| KEGG ID : | K06266 | Matching products |
| UniProt ID : | Q08722 | Matching products |
| Gene ID : | GeneID 961 | Matching products |
Handling & Safety
| Storage: | -20°C |
| Shipping: | +4°C (International: +4°C) |
Caution
Our products are for laboratory research use only: Not for administration to humans!
Our products are for laboratory research use only: Not for administration to humans!
You will get a certificate here
Viewed