Cookie preferences
This website uses cookies, which are necessary for the technical operation of the website and are always set. Other cookies, which increase the comfort when using this website, are used for direct advertising or to facilitate interaction with other websites and social networks, are only set with your consent.
Configuration
Technically required
These cookies are necessary for the basic functions of the shop.
"Allow all cookies" cookie
"Decline all cookies" cookie
CSRF token
Cookie preferences
Currency change
Customer-specific caching
FACT-Finder tracking
Individual prices
Selected shop
Session
Comfort functions
These cookies are used to make the shopping experience even more appealing, for example for the recognition of the visitor.
Note
Show the facebook fanpage in the right blod sidebar
Statistics & Tracking
Affiliate program
Conversion and usertracking via Google Tag Manager
Track device being used
| Item number | Size | Datasheet | Manual | SDS | Delivery time | Quantity | Price |
|---|---|---|---|---|---|---|---|
| NEO-916-MSM11-P0 | 20 µg | - | - |
Request delivery time estimate |
326.00€
|
||
| NEO-916-MSM11-P1 | 100 µg | - | - |
Request delivery time estimate |
704.00€
|
If you have any questions, please use our Contact Form.
You can also order by e-mail: info@biomol.com
Larger quantity required? Request bulk
You can also order by e-mail: info@biomol.com
Larger quantity required? Request bulk
Formulation: Purified Ab with BSA and Azide at 200ug/ml. Cellular Localization: Cell membrane.... more
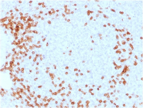
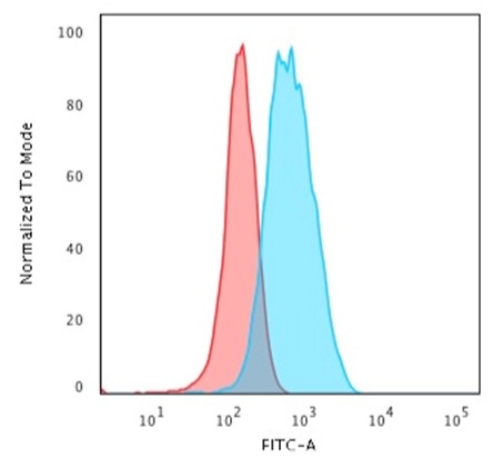
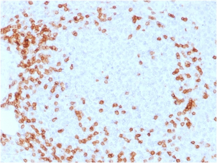
Product information "Anti-CD3e (T-Cell Marker), clone C3e/1931"
Formulation: Purified Ab with BSA and Azide at 200ug/ml. Cellular Localization: Cell membrane. Positive Control: Jurkat cells. Tonsil or lymph node. Chromosome Location: 11q23.3. Protein Function: Part of the TCR-CD3 complex present on T-lymphocyte cell surface that plays an essential role in adaptive immune response. When antigen presenting cells (APCs) activate T-cell receptor (TCR), TCR-mediated signals are transmitted across the cell membrane by the CD3 chains CD3D, CD3E, CD3G and CD3Z. All CD3 chains contain immunoreceptor tyrosine-based activation motifs (ITAMs) in their cytoplasmic domain. Upon TCR engagement, these motifs become phosphorylated by Src family protein tyrosine kinases LCK and FYN, resulting in the activation of downstream signaling pathways (PubMed:2470098). In addition of this role of signal transduction in T-cell activation, CD3E plays an essential role in correct T-cell development. Initiates the TCR-CD3 complex assembly by forming the two heterodimers CD3D/CD3E and CD3G/CD3E. Also participates in internalization and cell surface down-regulation of TCR-CD3 complexes via endocytosis sequences present in CD3E cytosolic region (PubMed:10384095, PubMed:26507128). In addition to its role as a TCR coreceptor, it serves as a receptor for ITPRIPL1. Ligand recognition inhibits T-cell activation by promoting interaction with NCK1, which prevents CD3E-ZAP70 interaction and blocks the ERK-NFkB signaling cascade and calcium influx (PubMed:38614099) [The Uniprot Consortium]
| Keywords: | Anti-CD3E, Anti-T-cell surface antigen T3/Leu-4 epsilon chain, Anti-T-cell surface glycoprotein CD3 epsilon chain, 559 |
| Supplier: | NeoBiotechnologies |
| Supplier-Nr: | 916-MSM11 |
Properties
| Application: | ELISA, FC, IHC, WB |
| Antibody Type: | Monoclonal |
| Clone: | C3e/1931 |
| Conjugate: | No |
| Host: | Mouse |
| Species reactivity: | human |
| MW: | 20 kD |
| Format: | Purified |
Database Information
| KEGG ID : | K06451 | Matching products |
| UniProt ID : | P07766 | Matching products |
| Gene ID : | GeneID 916 | Matching products |
Handling & Safety
| Storage: | +4°C |
| Shipping: | +4°C (International: +4°C) |
Caution
Our products are for laboratory research use only: Not for administration to humans!
Our products are for laboratory research use only: Not for administration to humans!
You will get a certificate here
Viewed