Anti-CD3e (T-Cell Marker), clone B-B12

Item number Size Datasheet Manual SDS Delivery time Quantity Price
NEO-916-MSM3-P1ABX 100 µg - -

Request delivery time estimate

704.00€
 
Formulation: Purified Ab WITHOUT BSA at 1.0mg/ml. Cellular Localization: Cell membrane. Positive... more
Product information "Anti-CD3e (T-Cell Marker), clone B-B12"
Formulation: Purified Ab WITHOUT BSA at 1.0mg/ml. Cellular Localization: Cell membrane. Positive Control: Jurkat cells. Tonsil and lymph node. Chromosome Location: 11q23.3. Protein Function: Part of the TCR-CD3 complex present on T-lymphocyte cell surface that plays an essential role in adaptive immune response. When antigen presenting cells (APCs) activate T-cell receptor (TCR), TCR-mediated signals are transmitted across the cell membrane by the CD3 chains CD3D, CD3E, CD3G and CD3Z. All CD3 chains contain immunoreceptor tyrosine-based activation motifs (ITAMs) in their cytoplasmic domain. Upon TCR engagement, these motifs become phosphorylated by Src family protein tyrosine kinases LCK and FYN, resulting in the activation of downstream signaling pathways (PubMed:2470098). In addition of this role of signal transduction in T-cell activation, CD3E plays an essential role in correct T-cell development. Initiates the TCR-CD3 complex assembly by forming the two heterodimers CD3D/CD3E and CD3G/CD3E. Also participates in internalization and cell surface down-regulation of TCR-CD3 complexes via endocytosis sequences present in CD3E cytosolic region (PubMed:10384095, PubMed:26507128). In addition to its role as a TCR coreceptor, it serves as a receptor for ITPRIPL1. Ligand recognition inhibits T-cell activation by promoting interaction with NCK1, which prevents CD3E-ZAP70 interaction and blocks the ERK-NFkB signaling cascade and calcium influx (PubMed:38614099) [The Uniprot Consortium]
Keywords: Anti-CD3E, Anti-T-cell surface antigen T3/Leu-4 epsilon chain, Anti-T-cell surface glycoprotein CD3 epsilon chain, 559
Supplier: NeoBiotechnologies
Supplier-Nr: 916-MSM3ABX

Properties

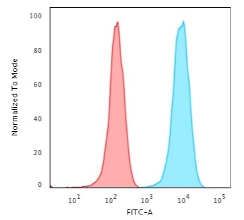
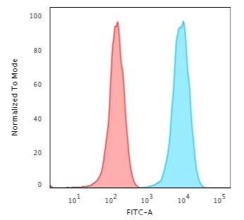
Application: FC, IF
Antibody Type: Monoclonal
Clone: B-B12
Conjugate: No
Host: Mouse
Species reactivity: human
MW: 20 kD
Format: Purified

Handling & Safety

Storage: -20°C
Shipping: +4°C (International: +4°C)
Caution
Our products are for laboratory research use only: Not for administration to humans!
Information about the product reference will follow. more
You will get a certificate here
or to request a certificate of analysis.
Read, write and discuss reviews... more
Customer review for "Anti-CD3e (T-Cell Marker), clone B-B12"
Write a review
or to review a product.
Viewed