Cookie preferences
This website uses cookies, which are necessary for the technical operation of the website and are always set. Other cookies, which increase the comfort when using this website, are used for direct advertising or to facilitate interaction with other websites and social networks, are only set with your consent.
Configuration
Technically required
These cookies are necessary for the basic functions of the shop.
"Allow all cookies" cookie
"Decline all cookies" cookie
CSRF token
Cookie preferences
Currency change
Customer-specific caching
FACT-Finder tracking
Individual prices
Selected shop
Session
Comfort functions
These cookies are used to make the shopping experience even more appealing, for example for the recognition of the visitor.
Note
Show the facebook fanpage in the right blod sidebar
Statistics & Tracking
Affiliate program
Conversion and usertracking via Google Tag Manager
Track device being used
| Item number | Size | Datasheet | Manual | SDS | Delivery time | Quantity | Price |
|---|---|---|---|---|---|---|---|
| NSJ-V2463-20UG | 20 µg | - | - |
3 - 10 business days* |
375.00€
|
||
| NSJ-V2463-100UG | 100 µg | - | - |
3 - 10 business days* |
810.00€
|
If you have any questions, please use our Contact Form.
You can also order by e-mail: info@biomol.com
Larger quantity required? Request bulk
You can also order by e-mail: info@biomol.com
Larger quantity required? Request bulk
0.2 mg/ml in 1X PBS with 0.1 mg/ml BSA (US sourced) and 0.05% sodium azide. Multiple isoelectric... more
Product information "Anti-Calponin 1, clone CALP"
0.2 mg/ml in 1X PBS with 0.1 mg/ml BSA (US sourced) and 0.05% sodium azide. Multiple isoelectric variants of calponin have been identified, however only two molecular weight isoforms exist, a 34 kDa form and a 29kDa form. Expression of the 29 kDa form, I-calponin, is primarily restricted to muscle of the urogenital tract, whereas the higher molecular weight variant has been demonstrated in vascular and visceral smooth muscle. In Western blotting, this mAb reacts with only the 34kDa form of calponin in extracts of human aortic medial smooth muscle and is unreactive with fibroblast extracts of cultivated human foreskin. Calponin is a calmodulin, F-actin and tropomyosin binding protein, which is thought to be involved in the regulation of smooth muscle contraction. Calponin expression is restricted to smooth muscle cells and has been shown to be a marker of the differentiated (contractile) phenotype of developing smooth muscle. Protein function: Thin filament-associated protein that is implicated in the regulation and modulation of smooth muscle contraction. It is capable of binding to actin, calmodulin and tropomyosin. The interaction of calponin with actin inhibits the actomyosin Mg-ATPase activity. [The UniProt Consortium]
| Keywords: | Anti-CNN1, Anti-Calponin-1, Anti-Basic calponin, Anti-Calponin H1, smooth muscle, Calponin 1 Antibody |
| Supplier: | NSJ Bioreagents |
| Supplier-Nr: | V2463 |
Properties
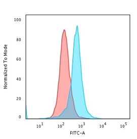
| Application: | FC, IF, WB, IHC (paraffin) |
| Antibody Type: | Monoclonal |
| Clone: | CALP |
| Conjugate: | No |
| Host: | Mouse |
| Species reactivity: | human, rat |
| Immunogen: | Crude human uterus extract |
| Format: | Purified |
Database Information
| UniProt ID : | P51911 | Matching products |
| Gene ID : | GeneID 1264 | Matching products |
Handling & Safety
| Storage: | +4°C |
| Shipping: | +4°C (International: +4°C) |
Caution
Our products are for laboratory research use only: Not for administration to humans!
Our products are for laboratory research use only: Not for administration to humans!
Information about the product reference will follow.
more
You will get a certificate here
Viewed