Cookie preferences
This website uses cookies, which are necessary for the technical operation of the website and are always set. Other cookies, which increase the comfort when using this website, are used for direct advertising or to facilitate interaction with other websites and social networks, are only set with your consent.
Configuration
Technically required
These cookies are necessary for the basic functions of the shop.
"Allow all cookies" cookie
"Decline all cookies" cookie
CSRF token
Cookie preferences
Currency change
Customer-specific caching
FACT-Finder tracking
Individual prices
Selected shop
Session
Comfort functions
These cookies are used to make the shopping experience even more appealing, for example for the recognition of the visitor.
Note
Show the facebook fanpage in the right blod sidebar
Statistics & Tracking
Affiliate program
Conversion and usertracking via Google Tag Manager
Track device being used
NEW
| Item number | Size | Datasheet | Manual | SDS | Delivery time | Quantity | Price |
|---|---|---|---|---|---|---|---|
| BPS-83570 | 2 vials | - | - |
3 - 15 business days* |
6,269.00€
|
If you have any questions, please use our Contact Form.
You can also order by e-mail: info@biomol.com
Larger quantity required? Request bulk
You can also order by e-mail: info@biomol.com
Larger quantity required? Request bulk
DLL3 Knockout SHP-77 Cell line is a human small cell lung cancer (SCLC) cell line, in which DLL3... more
Product information "DLL3 Knockout SHP-77 Cell Line"
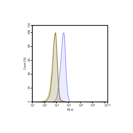
DLL3 Knockout SHP-77 Cell line is a human small cell lung cancer (SCLC) cell line, in which DLL3 (Delta-like canonical Notch ligand 3) is not expressed due to CRISPR/Cas9 genome editing. This cell line was validated by flow cytometry. Small cell lung cancer (SCLC), an aggressive form of cancer, accounts for about 15% of lung cancer diagnoses in the United States. SCLC often goes undetected until it has spread, making treatment challenging. The five-year survival rate is less than 10%. There is still a critical need to develop targeted therapeutics for SCLC, particularly given the high rate of relapses after treatment with current therapies. DLL3 (Delta-like canonical Notch ligand 3) is an inhibitory Notch ligand expressed during embryonic development but rarely in healthy adult cells. However, DLL3 is expressed on the surface of several types of cancer cells, including over 80% of SCLC tumors, making it a potential target for cancer-specific therapeutics. In 2024, Imdelltra(TM) (tarlatamab-dlle), a bispecific T-cell engager (BiTE) targeting CD3 and DLL3, became the first FDA-approved T cell engager therapy for extensive-stage SCLC. Further studies on DLL3-targeted therapies will be important for identifying new treatment strategies for small cell lung cancer.
| Keywords: | DLL3, Delta-like protein 3, Drosophila Delta homolog 3 |
| Supplier: | BPS Bioscience |
| Supplier-Nr: | 83570 |
Properties
| Application: | T cell killing assay control, ADC control |
| Species reactivity: | human |
Database Information
| KEGG ID : | K06051 | Matching products |
| UniProt ID : | Q9NYJ7 | Matching products |
| Gene ID : | GeneID 10683 | Matching products |
Handling & Safety
| Storage: | -80°C |
| Shipping: | -80°C (International: -80°C) |
Caution
Our products are for laboratory research use only: Not for administration to humans!
Our products are for laboratory research use only: Not for administration to humans!
You will get a certificate here
Viewed