Human ALCAM/CD166 Protein

Item number Size Datasheet Manual SDS Delivery time Quantity Price
KT-ALC-HM201-100UG 100 µg -

7 - 10 business days*

151.00€
KT-ALC-HM201-500UG 500 µg -

7 - 10 business days*

505.00€
 
Recombinant Human ALCAM/CD166 Protein is expressed from HEK293 with hFc tag at the C-Terminus.It... more
Product information "Human ALCAM/CD166 Protein"
Recombinant Human ALCAM/CD166 Protein is expressed from HEK293 with hFc tag at the C-Terminus.It contains Trp28-Ala526. Brain metastasis (BM) in non-small-cell lung cancer (NSCLC) has a very poor prognosis. Recent studies have demonstrated the importance of cell adhesion molecules in tumor metastasis.Elevated levels of ALCAM expression promote BM formation in NSCLC through increased tumor cell dissemination and interaction with the brain endothelial cells. Therefore, ALCAM could be targeted to reduce the occurrence of BM.
Keywords: CD166, ALCAM, MEMD, CD6L, KG-CAM
Supplier: KACTUS
Supplier-Nr: ALC-HM201

Properties

Host: Human cells
Species reactivity: human
MW: 82.7 kD
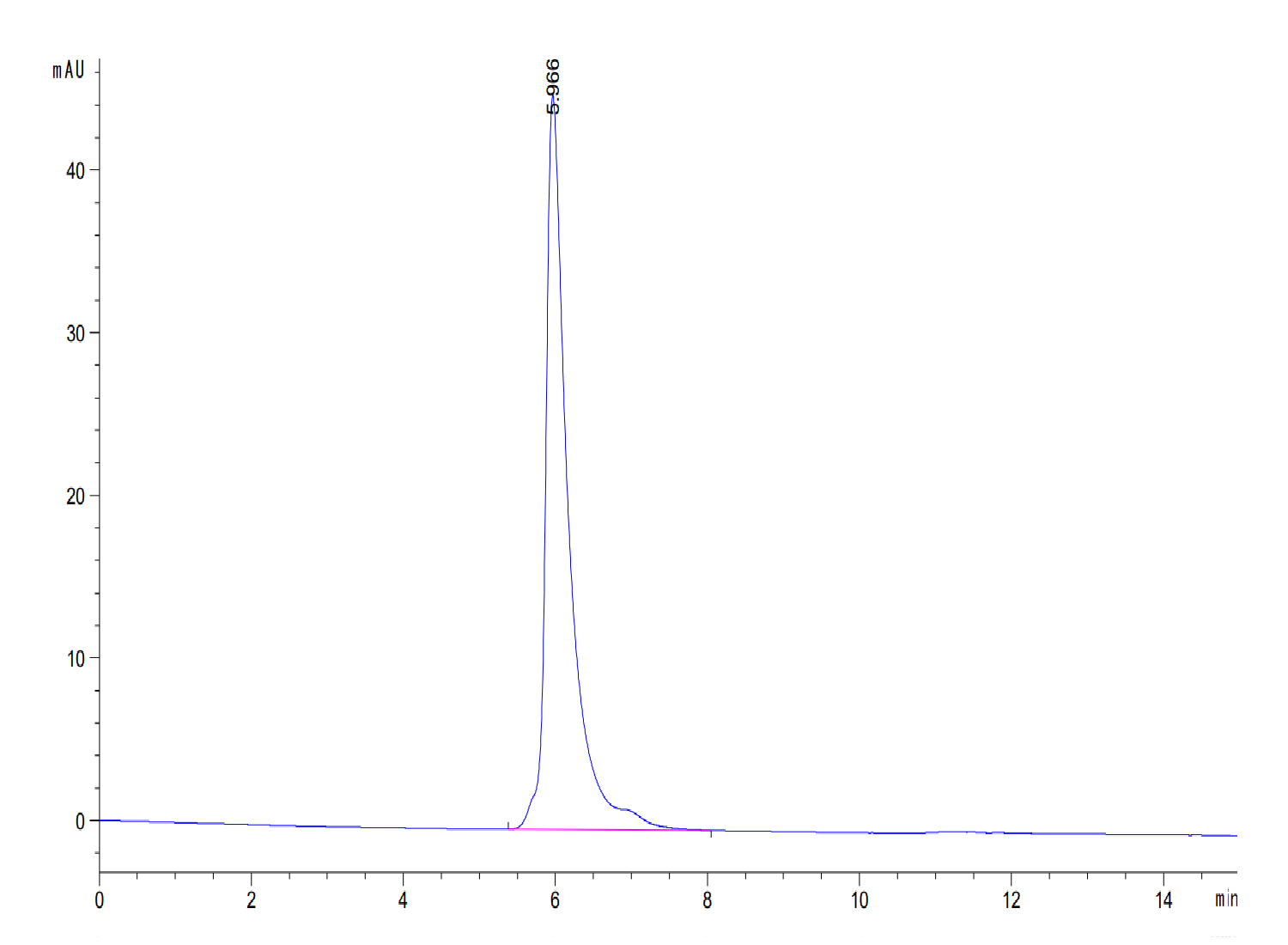
Purity: >95% (Tris-Bis PAGE),>95% (HPLC)
Format: Lyophilized

Database Information

UniProt ID : Q13740 | Matching products
Gene ID : GeneID 214 | Matching products

Handling & Safety

Storage: -80°C (avoid repeat freezing and thawing cycles)
Shipping: +20°C (International: +20°C)
Caution
Our products are for laboratory research use only: Not for administration to humans!
Information about the product reference will follow. more
You will get a certificate here
or to request a certificate of analysis.
Read, write and discuss reviews... more
Customer review for "Human ALCAM/CD166 Protein"
Write a review
or to review a product.
Viewed